Введение
SSH-ключи позволяют авторизоваться на виртуальном сервере более безопасным, чем используя пароль, путем – при помощи SSH. В то время как сервер можно взломать, если использовать метод подбора пароля (брутфорс), расшифровать SSH-ключи только этим способом практически невозможно. SSH представляет из себя пару ключей, один из которых открытый (публичный), а другой закрытый (или приватный, и он есть только у вас). Сначала вы помещаете файл с публичным ключом на свой SSH-сервер, а затем подключаетесь к серверу, используя приватный ключ. Корректная работа возможна только при наличии обоих ключей – и именно благодаря этому ваше сообщение будет безопасным, и при этом вам не нужно использовать пароль. Вы можете усилить безопасность такого способа авторизации, активировав для закрытого ключа запрос кодовой фразы.
О точности метафоры
Испокон веков вода считалась живоносной, очищающей стихией. Поселения наших предков вырастали близ рек, озёр, которые становились транспортными артериями, источниками пресной воды и пищи.
В религиозных ритуалах вода, заряженная особым образом, воспринималась как мощнейшее восстанавливающее средство. Вспомните сказки о живой и мёртвой воде.
Что касается ключей и родников, то отношение к ним всегда было особым. Оно сохранилось и в наши дни.
Считалось, что вода сама выбирает место, чтобы выбраться наружу. Место это почитается священным: ключ приносит свой дар людям, а влага его целебна. Святые источники, разбросанные по всей русской земле, и истории о многочисленных исцелениях, полученных от них, — это свидетельства о чудесах, которые происходят рядом с нами.
Именно поэтому фразеологический оборот «бить ключом» можно считать одним из самых выразительных в нашей речи. Так и представляется мощный поток говорливой, радостной, свежей водички, которая оживляет всё вокруг себя и дарит бодрость каждому, кто сделает хоть глоток!
Тест на знание фразеологизмов →
Значение фразеологизма
Выражение «бить ключом» означает «проявлять наивысшую активность, фонтанировать энергией, порождать новые идеи и действия».
В основе идиомы лежит сравнение с ручьём (ключом), пробивающимся из-под земли. Как выбравшаяся из каменных недр вода поражает своей пробивной животворящей силой, так впечатляет и кипучая человеческая деятельность.
В новостной сводке можно услышать фразу: «Жители посёлка Северный думали, что скоро в нём не останется ни души, но теперь жизнь здесь бьёт ключом. Благодаря появлению большого фермерского хозяйства, у людей появились рабочие места…».
Также иногда ключом бьёт работоспособность. Это бывает, когда совпадает сразу несколько вещей: любовь к делу, креативность, моральная и материальная отдача.
Энергия, творчество, здоровье, когда они достигают своего расцвета, – ко всему этому вполне применим данный фразеологизм.
Ключи активации для Windows 7 свежине серии
Показать ключи для Windows 7
Новые ключики Windows 7 (2021-2022 год)
7YQGY-9MFV8-3VC82-F4FTC-RHYV8
RHTBY-VWY6D-QJRJ9-JGQ3X-Q2289
XBWY8-MQTBC-C37QQ-DW4Y4-CWYQH
TTRH3-CCT8W-9RG62-KP32R-YG29Q
MM4KX-Y3KJ7-DJJ97-VPDJJ-KH4M6
YG8YB-JW2VG-6QXMG-7FMCR-H8DRM
RGK37-PGCXV-38DBX-W29G2-MB2MM
KJXHF-BJMBF-3PHXR-7MQHM-DMFGH
KCJBR-V93YV-TB7QR-JG8Y6-TB9MY
Ключи Windows 7 Professional (Профессиональная)
2Q2P6-2MW8Q-MJ62P-CKWH8-4QCXF
XB366-JQ9BP-G7TY3-9XGV6-P6FWR
TGFGM-CDFX7-HR7HR-XYKVH-H2GWD
KKCYG-YFJDX-TT6PR-HB32D-W268H
7MPG9-CXJ38-38V4M-HQRCK-FDC2J
TRKCK-6C9YM-TGH2W-QJ2TD-MPDC6
P377T-26JJJ-2D2GY-B23KF-VCH48
HK7CK-P2F2G-BPPPT-VF2GQ-8WGKK
TF3Q7-YYP8R-D78R7-W9Q9M-DXVBK
HWRFF-2FFYX-XFXP2-DYFC3-BX3B7
XJBR4-M42Q4-QPJ9C-BRDRJ-KHPVY
J8D39-J2WM3-6368H-JV8G9-BYJJQ
P3H89-V3P2R-JVBTF-YM2J2-FTMT3
RGM4T-3VT6B-GTYPY-3FHP2-HV2YJ
C3X7Y-R6WWH-BRXRD-FY84C-FXWHK
TTY4D-RDKK9-TYB2T-68WJW-M69KJ
32KD2-K9CTF-M3DJT-4J3WC-733WD
PT9YK-BC2J9-WWYF9-R9 DCR-QB9CK
WX69H-MBMGR-CXCYJ-B7KQQ-XQB94
74T2M-DKDBC-788W3-H689G-6P6GT
2V8P2 -QKJWM-4THM3-74PDB-4P2KH
GMJQF-JC7VC-76HMH-M4RKY-V4HX6
H9M26-6BXJP-XXFCY-7BR4V-24X8J
237XB-GDJ7B-MV8MH-98QJM-24367
862R9-99CD6-DD6WM-GHDG2-Y8M37
Ключи Windows 7 ULTIMATE (Максимальная)
RHTBY-VWY6D-QJRJ9-JGQ3X-Q2289
2Y4WT-DHTBF-Q6MMK-KYK6X-VKM6G
VQ3PY-VRX6D-CBG4J-8C6R2-TCVBD
MHFPT-8C8M2-V9488-FGM44-2C9T3
6K2KY-BFH24-PJW6W-9GK29-TMPWP
342DG-6YJR8-X92GV-V7 DCV-P4K27
49PB6-6BJ6Y-KHGCQ-7DDY6-TF7CD
2WX6M -X2HKM-86X8X-2QD44-F3FGJ
YJJYR-666KV-8T4YH-KM9TB-4PY2W
72TJ9-DD4YX-FTBTR-DPYC3-4GK8Q
XBPD9-W877J-72D2H-WW6TG-XQ7XH
Ключи Windows 7 Home Premium Product Key
6RBBT-F8VPQ-QCPVQ-KHRB8-RMV82
38JTJ-VBPFW-XFQDR-PJ794-8447M
4G3GR-J6JDJ-D96PV-T9B9D-M8X2Q
4FG99-BC3HD-73CQT-WMF7J-3Q6C9
2V36J-4RK8B-GW27Q-4DXPG-RQP78
Ключи Windows 7 Home Basic Product Key
22MFQ-HDH7V-RBV79-QMVK9-PTMXQ
2Q4QP-8P4MD-47YBP-7TXX9-FKDRM
239PK-QV6BM-6BX3V-KH2BD-R3VTY
2RDPF-PTCT2-DR237-KD8JY-VH2M7
Ключи Windows 7 Professional Product Key
GMJQF-JC7VC-76HMH-M4RKY-V4HX6
MKD6B-HV23H-TMH22-WXG3P-TRVJM
74T2M-DKDBC-788W3-H689G-6P6GT
HYF8J-CVRMY-CM74G-RPHKF-PW487
237XB-GDJ7B-MV8MH-98QJM-24367
2666Q-HGXKH-DFP6M-7YGBB-BG7Q7
Ключи Windows 7 Starter Product Key
22P26-HD8YH-RD96C-28R8J-DCT28
273P4-GQ8V6-97YYM-9YTHF-DC2VP
2K8WH-JVQDM-C9HVC-YR2XC-8M76G
2V3W2-JXTTR-28RD8-R228D-KR69C
Ключи Windows 7 Ultimate Product Key
7YWX9-W3C2V-D46GW-P722P-9CP4D
2Q4QP-8P4MD-47YBP-7TXX9-FKDRM
RGQ3V-MCMTC-6HP8R-98CDK-VP3FM
MM7DF-G8XWM-J2VRG-4M3C4-GR27X
MVYTY-QP8R7-6G6WG-87MGT-CRH2P
Ключи Windows 7 All Volume Editions Volume: MAK
YPV9F-CKCXD-H3YHB-8FY27-9V6RW
4FRP6-TF8F9-CRMDH-R8FWB-HRFTP
J7638-TH4G8-M26DM-BVMMY-FGGRT
TC7WP-HMTBH-KHFQY-83R24-YYDX4
4CJKT-4FVTV-2YGVH-4XQ68-RDDJV
9GW7Y-2V62H-7XM4C-6RWMX-88KBH
YH2YR-MQTMX-44FG9-H2CTD-HB3TK
C9W2K-7H4B8-BB39M-9GGGH-MJJPV
Скачать активатор для Windows 7
Пароль на архивы: keysportal
Примеры предложений
В качестве наглядного примера можно привести такие предложения:
- Чтобы секретная дверь открылась, необходимо знать, как правильно пользоваться ключом;
- Птицы выстроились ключом, улетая на юг;
- В этих местах из-под земли горячие источники часто бьют ключом;
- Для успешного решения задачи необходимо воспользоваться ключом;
- Моя жизнь в последнее время бьет ключом и мне это нравится.
Неправильно пишется
Неправильно будет, если в окончании слова вы вместо «о» напишете «е». Будьте внимательны и не делайте ошибок. Если забыли правило, то можно воспользоваться орфографическим словарем.
Головной ключ

Первое появление: эпизод 2 (таймкод 6:30). Боде находит Главный ключ в сумке для пылесоса.
Главный ключ может считаться самым ценным ключом в сериале. Дети семьи Локк используют его постоянно. После поездки в магазин ключей Боде замечает замочную скважину на голове продавца (которого играет Том Савини!).
Боде догадывается, что этот ключ должен быть вставлен в чей-то затылок, чтобы этот человек мог войти в свое подсознание.
Все трое детей Локк извлекают из этого трюка большую пользу. Боде весело вспоминает о своем отце, Кинси сталкивается с чудовищным проявлением своего собственного страха, а Тайлер использует его, чтобы получить знания о Великобритании, чтобы произвести впечатление на девушку (что бы вы ни говорили о Тайлере Локке, его приоритеты остаются неизменными).
Позже в этом сезоне Элли Уэдон использует Головной ключ, чтобы показать детям детали своих отношений с отцом. Ренделл также предположительно использовал Главный Ключ, чтобы спрятать Омега-ключ в своей голове.
Как работают ключи SSH?
SSH сервер может выполнять аутентификацию пользователей с помощью различных алгоритмов. Самый популярный — это аутентификация по паролю. Он достаточно прост, но не очень безопасный. Пароли передаются по безопасному каналу, но они недостаточно сложны для противостояния попыткам перебора. Вычислительная мощность современных систем в сочетании со специальными скриптами делают перебор очень простым. Конечно, существуют другие способы дополнительной безопасности, например, fail2ban, но аутентификация по ключу SSH более надежна.
Каждая пара ключей состоит из открытого и закрытого ключа. Секретный ключ сохраняется на стороне клиента и не должен быть доступен кому-либо еще. Утечка ключа позволит злоумышленнику войти на сервер, если не была настроена дополнительная аутентификация по паролю.
Открытый ключ используется для шифрования сообщений, которые можно расшифровать только закрытым ключом. Это свойство и используется для аутентификации с помощью пары ключей. Открытый ключ загружается на удаленный сервер, к которому необходимо получить доступ. Его нужно добавить в специальный файл ~/.ssh/authorized_keys.
Когда клиент попытается выполнить проверку подлинности через этот ключ, сервер отправит сообщение, зашифрованное с помощью открытого ключа, если клиент сможет его расшифровать и вернуть правильный ответ — аутентификация пройдена.

Эхо Ключ

Появление: Эпизод 9 (таймкод 37:30). Неизвестно, кто нашел ключ, но его получила Элли, когда первоначальные хранители ключей разошлись.
Эхо-ключ был одним из двух ключей (наряду с Ключом личности), доверенных Элли Уэдон, когда распалась первоначальная группа хранителей ключей.
Эхо-ключ может вернуть людей из мертвых в качестве «эхо» их прежних «я». Однако Элли оказалась его безответственной хранительницей.
Все еще опустошенная потерей Лукаса, Элли использует Эхо-ключ, чтобы его вернуть. Но вместо того, чтобы вернуть его, Элли возвращает Додж — демона, который овладел Лукасом, когда он умер.
Эхо-ключ работает во многом также как и в комиксах. Эхо появляется в нижней части колодца Кей Хаус. Оно оказывается в ловушке, если у него нет доступа к Вездеключу.
Что такое мастер-ключ и где его взять?
После установки домофона у специалиста остается особый ключ. На нем даже может быть написано что-то вроде: «Мастер-ключ. Никому не давать».
Но этот ключ обычно сам дверь открыть не может. Он нужен, чтобы добавлять в память новые ключи. В домофоне код мастер-ключа хранится в особой области, чтобы устройство могло отличать его и реагировать соответствующим образом.
Но возможна ситуация, когда мастер-ключ подходит к нескольким домофонам. Или когда для одних домофонов «таблетка» – это мастер-ключ, а для других – обычный ключ, который открывает двери.
Здесь всё зависит не от ключа, а от того, какие записи есть в памяти домофона.
А что будет, если мастер-ключ потеряется?
Обычно в домофонах остается возможность прописать новый мастер-ключ. Это, конечно, потенциальная возможность для взлома. Но, говоря объективно, проще попасть в подъезд, представившись сантехником, чем что-то взламывать.
Интереснее иметь универсальный ключ, или «вездеход». Его код прописан во всех домофонах подъездов одного дома или двора.
«Вездеходы» делают для почтальонов, сотрудников коммунальных служб, мастеров и др. Согласитесь, это куда удобнее, чем таскать с собой гирлянду разных ключей.
Также некоторые RFID-ключи нового формата, к примеру, RF3.1, позволяют записать коды до 8 домофонов.
Часто домофоны также поддерживают блокирующие ключи. Это средство безопасности: после того, как дверь открывают блокирующим ключом, другие ключи не работают, а дверь блокируется. Снять блокировку может либо мастер-ключ, либо блокирующий ключ (всё зависит от настроек домофона).
Кстати, бывает, что ключ устанавливают блокирующим по ошибке. Так что если после вас соседи часто не могут попасть в подъезд, проверьте, не блокирует ли ваш ключ доступ.
Можно ли открыть домофон смартфоном?
Да, сейчас на рынок постепенно заходят модели NFC-домофонов. Чаще их устанавливают в крупных офисах, реже – в жилых домах.
Если у вас такой вариант, ваш смартфон поддерживает NFC, а домофон работает на частоте 13,56 МГц, возможно, получится отказаться от ключей.
Но для MiFare, к примеру, в смартфоне должен также быть чип Secure Element, а их наличие даже в рамках одной модели смартфона часто отличается от рынка к рынку. Если чип всё же есть и остальные условия соблюдены, всё может получиться.
Есть также NFC-адаптеры, которые сделают из старого домофона новый и перспективный. Открывать дверь можно будет и «таблеткой», и смартфоном.
Помните, что вы можете оказаться под дверью на морозе, а зарядка – дома. И да, с айфоном номер не пройдёт. Apple жестко ограничила возможности NFC в своих устройствах.
1.2.5. Первичный ключ
Мы уже достаточно много говорили про ключевые поля, но ни разу их не использовали. Самое интересное, что все работало. Это преимущество, а может недостаток базы данных Microsoft SQL Server и MS Access. В таблицах Paradox такой трюк не пройдет и без наличия ключевого поля таблица будет доступна только для чтения.
В какой-то степени ключи являются ограничениями, и их можно было рассматривать вместе с оператором CHECK, потому что объявление происходит схожим образом и даже используется оператор CONSTRAINT. Давайте посмотрим на этот процесс на примере. Для этого создадим таблицу из двух полей «guid» и «vcName». При этом поле «guid» устанавливается как первичный ключ:
CREATE TABLE Globally_Unique_Data ( guid uniqueidentifier DEFAULT NEWID(), vcName varchar(50), CONSTRAINT PK_guid PRIMARY KEY (Guid) )
Самое вкусное здесь это строка CONSTRAINT. Как мы знаем, после этого ключевого слова идет название ограничения, и объявления ключа не является исключением. Для именования первичного ключа, я рекомендую использовать именование типа PK_имя, где имя – это имя поля, которое должно стать главным ключом. Сокращение PK происходит от Primary Key (первичный ключ).
После этого, вместо ключевого слова CHECK, которое мы использовали в ограничениях, стоит оператор PRIMARY KEY, Именно это указывает на то, что нам необходима не проверка, а первичный ключ. В скобках указывается одно, или несколько полей, которые будут составлять ключ.
Помните, что в ключевом поле не может быть одинакового значения у двух строк, в этом ограничение первичного ключа идентично ограничению уникальности. Это значит, что если сделать поле для хранения фамилии первичным ключом, то в такую таблицу нельзя будет записать двух Ивановых с разными именами. Это нарушает ограничение первичного ключа. Именно поэтому ключи являются ограничениями и объявляются также как и ограничение CHECK. Но это не верно только для первичных ключей и вторичных с уникальностью.
В данном примере, в качестве первичного ключа выступает поле типа uniqueidentifier (GUID). Значение по умолчанию для этого поля – результат выполнения серверной процедуры NEWID.
Внимание
Только один первичный ключ может быть создан для таблицы
Для простоты примеров, в качестве ключа желательно использовать численный тип и если позволяет база данных, то будет лучше, если он будет типа «autoincrement» (автоматически увеличивающееся/уменьшающееся число). В MS SQL Server таким полем является IDENTITY, а в MS Access это поле типа «счетчик».
Следующий пример показывает, как создать таблицу товаров, в которой в качестве первичного ключа выступает целочисленное поле с автоматическим увеличением:
CREATE TABLE Товары ( id int IDENTITY(1, 1), товар varchar(50), Цена money, Количество numeric(10, 2), CONSTRAINT PK_id PRIMARY KEY (id) )
Именно такой тип ключа мы будем использовать чаще всего, потому что в ключевом поле будут храниться легкие для восприятия числа и с ними проще и нагляднее работать.
Первичный ключ может состоять из более, чем одной колонки. Следующий пример создает таблицу, в которой поля «id» и «Товар» образуют первичный ключ, а значит, будет создан индекс уникальности на оба поля:
CREATE TABLE Товары1
(
id int IDENTITY(1, 1),
Товар varchar(50),
Цена money,
Количество numeric(10, 2),
CONSTRAINT PK_id PRIMARY KEY
(id, )
)
Очень часто программисты создают базу данных с ключевым полем в виде целого числа, но при этом в задаче четко стоит, что определенные поля должны быть уникальными. А почему не создать сразу первичный ключ из тех полей, которые должны быть уникальны и не надо будет создавать отдельные решения для данной проблемы.
Единственный недостаток первичного ключа из нескольких колонок – проблемы создания связей. Тут приходиться выкручиваться различными методами, но проблема все же решаема. Достаточно только ввести поле типа uniqueidentifier и производить связь по нему. Да, в этом случае у нас получаются уникальными первичный ключ и поле типа uniqueidentifier, но эта избыточность в результате не будет больше, чем та же таблица, где первичный ключ uniqueidentifier, а на поля, которые должны быть уникальными установлено ограничение уникальности. Что выбрать? Зависит от конкретной задачи и от того, с чем вам удобнее работать.
Шаг 3 – копирование открытого ключа
После того, как вы создали пару ключей, необходимо добавить открытый ключ на нужный вам виртуальный сервер.
Вы можете сделать это двумя способами:
Либо используя команду ssh-copy-id , чтобы скопировать на сервер в authorized_keys :
ssh-copy-id user@123.45.56.78
Либо копируя ключи при помощи SSH:
cat ~/.ssh/id_rsa.pub | ssh user@123.45.56.78 "mkdir -p ~/.ssh && cat >> ~/.ssh/authorized_keys"
Вне зависимости от выбранной команды вы увидите следующее (с вашими данными):
The authenticity of host '12.34.56.78 (12.34.56.78)' can't be established. RSA key fingerprint is b1:2d:33:67:ce:35:4d:5f:f3:a8:cd:c0:c4:48:86:12. Are you sure you want to continue connecting (yes/no)? yes Warning: Permanently added '12.34.56.78' (RSA) to the list of known hosts. user@12.34.56.78's password: Now try logging into the machine, with "ssh 'user@12.34.56.78'", and check in: ~/.ssh/authorized_keys to make sure we haven't added extra keys that you weren't expecting.
После этого вы можете авторизоваться как пользователь (user@12.34.56.78), и пароль не будет запрошен.
Виды ключей для домофонов
Существует несколько семейств домофонных ключей.
1. «Таблетки». Официально стандарт называется Touch memory (ТМ) или iButton, это контактные ключи в корпусе MicroCAN. В «таблетках» используется протокол 1-Wire, но форматы бывают разные.
В РФ это в основном ключи модели Dallas, с которыми работают домофоны Vizit, Eltis, Z-5R, С2000-2 и т.д., Cyfral (ключи DC2000А и Цифрал-КП1 и др.), «Метаком».
Довольно редко встречаются резистивные «таблетки» – у них считывается сопротивление.
2. «Капельки». RFID-метки в пластиковом корпусе круглой, овальной или каплеобразной формы. Иногда их выпускают в виде браслетов или карт.
Внутри – RFID-метка, как и в картах метро, «пищалках» на товарах в супермаркетах и других подобных штуках. В основном «капельки» могут быть ближнего действия (Proximity, считываться на расстоянии до 10-15 см), так как более «дальнобойные» метки Vicinity, которые работают на расстоянии до 1 м, небезопасны в данном случае.
В РФ чаще всего используют Proximity-ключи EM-Marin, но встречаются также и более старые HID-метки или более новые MiFare, как в картах метро.
3. Оптические. Настоящие динозавры. Где-то в провинциях ещё сохранились. Такой ключ – это металлическая пластина, в которой в определенном порядке насверлены отверстия.
Внутри домофона есть фотоэлемент, который распознает, в том ли порядке насверлены дыры.
Безопасность ниже плинтуса, подделать ключ – плевое дело, а некоторые домофоны с оптическими ключами успешно и без следов вскрывались пилочкой для ногтей.
Создание ключей SSH
Первый шаг для настройки аутентификации ключей SSH на сервере заключается в том, чтобы сгенерировать пару ключей SSH на локальном компьютере.
Для этого мы можем использовать специальную утилиту , которая входит в стандартный набор инструментов OpenSSH. По умолчанию она создает пару 2048-битных ключей RSA, что подходит для большинства сценариев использования.
Сгенерируйте на локальном компьютере пару ключей SSH, введя следующую команду:
Утилита предложит вам выбрать место размещения генерируемых ключей. По умолчанию ключи хранятся в каталоге внутри домашнего каталога вашего пользователя. Закрытый ключ будет иметь имя , а соответствующий открытый ключ будет иметь имя .
На этом этапе лучше всего использовать каталог по умолчанию. Это позволит вашему клиенту SSH автоматически находить ключи SSH при попытке аутентификации. Если вы хотите выбрать нестандартный каталог, введите его сейчас, а в ином случае нажмите ENTER, чтобы принять значения по умолчанию.
Если ранее вы сгенерировали пару ключей SSH, вы можете увидеть следующий диалог:
Если вы решите перезаписать ключ на диске, вы больше не сможете выполнять аутентификацию с помощью предыдущего ключа. Будьте осторожны при выборе варианта yes, поскольку этот процесс уничтожает ключи, и его нельзя отменить.
Далее вам будет предложено ввести парольную фразу для ключа. Это опциональная парольная фраза, которую можно использовать для шифрования файла закрытого ключа на диске.
Возможно вам будет интересно, в чем заключаются преимущества ключа SSH, если вам все равно нужна парольная фраза. Вот некоторые его преимущества:
- Закрытый ключ SSH (защищенная паролем часть) никогда не доступен через сеть. Парольная фраза используется только для расшифровки ключа на локальном компьютере. Это означает, что парольную фразу нельзя взломать через сеть методом прямого подбора.
- Закрытый ключ хранится в каталоге с ограниченным доступом. Клиент SSH не принимает закрытые ключи, хранящиеся в каталогах, доступ к которым не ограничен. У самого ключа могут быть ограниченные разрешения (чтение и запись доступны только владельцу). Это означает, что другие пользователи системы не смогут создать уязвимость.
- Для попытки взлома защищенного парольной фразой закрытого ключа SSH злоумышленнику уже необходим доступ к системе. Это означает, что у него уже должен быть доступ к учетной записи пользователя или учетной записи root. Если вы окажетесь в такой ситуации, парольная фраза может помешать злоумышленнику сразу же попасть на ваши другие серверы. Это может дать вам достаточно времени, чтобы создать и внедрить новую пару ключей SSH и запретить доступ с взломанным ключом.
Поскольку закрытый ключ недоступен через сеть и защищен системой разрешений, доступ к этому файлу будет только у вас (и у пользователя root). Парольная фраза служит дополнительным уровнем защиты на случай взлома одной из этих учетных записей.
Парольная фраза представляет собой необязательное дополнение. Если вы решите ее использовать, вам нужно будет вводить ее при каждом использовании соответствующего ключа (если вы не используете программный агент SSH, хранящий зашифрованный ключ). Мы рекомендуем использовать парольную фразу, но если вы не хотите ее задавать, вы можете просто нажать ENTER, чтобы пропустить этот диалог.
Теперь у вас есть открытый и закрытый ключи, которые вы можете использовать для аутентификации. Следующим шагом будет размещение открытого ключа на сервере, что позволит использовать аутентификацию SSH для входа в систему.
Свежие ключи Нод 32 на 90 дней бесплатно 2022-2023
Ключи ESET Smart Security (ESS) 14-15 на 90 дней
Показать/Скрыть
HNXG-X52D-C8DX-374S-633B
Expiration Date: 08/06/2022
4TD2-XENS-XFMT-TSXD-JCCM
Expiration Date: 08/07/2022
JNDD-XA4N-V4PR-W6V3-MRJN
Expiration Date: 16/07/2022
Ключи ESET Internet Security (EIS) 14-15 на 90 дней
Показать/Скрыть
HNXG-X52D-C8DX-374S-633B
Expiration Date: 08/06/2022
4TD2-XENS-XFMT-TSXD-JCCM
Expiration Date: 08/07/2022
JNDD-XA4N-V4PR-W6V3-MRJN
Expiration Date: 16/07/2022
Ключи ESET NOD32 Antivirus (EAV) 14-15 на 90 дней
Показать/Скрыть
HNXG-X52D-C8DX-374S-633B
Expiration Date: 08/06/2022
4TD2-XENS-XFMT-TSXD-JCCM
Expiration Date: 08/07/2022
JNDD-XA4N-V4PR-W6V3-MRJN
Expiration Date: 16/07/2022
Ключи для старых версий ESET NOD32 4-8 на 90 дней
Показать/Скрыть
Username: EAV-0268779748
Password: vxtee8nden
Expiration: 01/12/2022
Username: EAV-0268779750
Password: v825f3tr9a
Expiration: 01/11/2022
Ключи ESET NOD32 для Андроид (для мобильного)
Показать/Скрыть
STRH-XN4C-EAES-HBJ4-C48T
Expiration Date: 08.07.2022
DGGV-XH26-PT4T-C6D9-VN8U
16.07.2022
Также, у нас вы можете скачать целую сборку новых ключей
Как делают копию ключа?
Обычно для этого берут болванку – пустую заготовку без кода. Затем мастер считывает код с вашего ключа и записывает его же на болванку.
В результате вы получаете два одинаковых ключа. А так как код оригинального ключа уже сохранен в домофоне, то и его клон позволит открыть дверь.
Болванки бывают перезаписываемые и неперезаписываемые. Если вы помните слово «финализация» при прожиге дисков, возьмите с полки пирожок, то здесь оно тоже применяется.
Технически вы сами можете собрать дубликатор (программатор) ключей на основе Arduino или Raspberry Pi, а затем наделать копий ключа на все случаи жизни. Инструкций в интернете полно, как и предложений купить дубликатор за тысячу-другую рублей.
Главное – не промахнуться с типом домофона и ключа.
Так, одни ключи рассчитаны на частоту 125 КГц, другие на 13,56 МГц и так далее. К тому же они могут быть разного типа. Помните о защите от клонов, которая может поддерживаться вашим домофоном.
Почему распределение ключей так важно?
В нашем арсенале уже имеется несколько алгоритмов шифрования. Как и говорилось ранее, даже самые стойкие и продуманные шифры могут стать уязвимыми, если неправильно выбрать ключ шифрования или позволить украсть его злоумышленнику. Поэтому, чтобы шифрование действительно оправдало ожидания и обеспечило секретность сообщения, нужно правильно выбрать и заранее обговорить секретный ключ.
Глоссарий второго урока
- Сессионный (сеансовый) ключ — применяется для одного сеанса связи. Уничтожается в короткий промежуток времени (от нескольких секунд до одного дня). Сеансовый ключ обеспечивает секретность одного диалога: если он попадет под угрозу, будет нарушена конфиденциальность одного сеанса, но не всей системы в целом.
- Долговременный ключ — используется в течение долгого периода времени (от нескольких часов до нескольких лет, в зависимости от назначения). Его компрометация ставит под угрозу всю систему и является большой проблемой.
- Открытый ключ — применяется для расшифровки в асимметричных криптосистемах шифрования (то есть системах, где для шифрования и расшифровки требуются разные ключи).
- Секретный ключ — используется криптографическим алгоритмом при шифровании/расшифровке сообщений и постановке цифровой подписи.
- Распределение ключей — последовательность действий по выработке участниками общих ключей для осуществления криптографических операций.
Чтобы лучше понять симметричное и асимметричное шифрование, давай представим следующую ситуацию. Ты хочешь отправить секретное сообщение с личными данными в банк. Для этого банк выдает тебе коробку и ключ. Ты кладешь письмо в коробку и закрываешь ее на ключ, банк при получении открывает эту коробку с помощью аналогичного ключа. Такой метод является симметричным, так как обе стороны используют один и тот же ключ расшифрования. Однако злоумышленник может перехватить ключ и открыть коробку. Чтобы это предотвратить, банк поступает хитрее: он предоставляет тебе коробку и навесной замок, а единственный ключ банк хранит у себя. Таким образом, воспользоваться замком может кто угодно, но открыть коробку может только обладатель ключа. Такой подход называется асимметричным: замок играет роль открытого (публичного) ключа, а ключ банка — секретного (приватного).
Симметричное шифрование предусматривает шифрование и расшифрование с помощью одного и того же секретного ключа, поэтому пользователям важно правильно выработать совместный ключ, а также безопасно его передать. В условиях незащищенного канала это сделать очень сложно
Асимметричное шифрование как раз решает эту проблему: операции шифрования и расшифрования осуществляются с помощью разных ключей (открытого и секретного). В этом случае обладателю пары ключей необходимо передать собеседнику только открытый ключ, единственного назначение которого — необратимо зашифровать информацию, расшифровать которую сможет только получатель с помощью приватного ключа.
Можно ли расшифровать сообщение публичным (открытым) ключом обратно?
Нет. Давай рассмотрим простой пример, который лежит в основе алгоритма RSA.
Роль открытого ключа выполняет число и модуль, которым будет произведение простых чисел и : 10 (5*2). Секретный ключ выбирается в соответствии открытому: должно выполняться условие , то есть, в нашем случае,. Первое подходящее число . Значение секретного ключа также (3,10).
Предположим, мы хотим передать слово :
Возведем в куб каждое из чисел:
И возьмем по модулю, который является произведением двух простых чисел:
Результат и будет шифротекстом для слова . При расшифровании получатель выполнит аналогичные действия, а именно — возведет в куб каждое число кода и возьмет результат по модулю 10:
Этот пример показывает, как шифр работает на очень маленьких числах. При реальном практическом применении для получения модуля перемножаются огромные простые числа: например, используются модули 512 или 1024 бита. Чтобы вычислить секретный ключ, модуль необходимо разложить на простые множители. Это очень сложная задача, которая называется «задача факторизации целых чисел». Именно поэтому перехват открытого ключа не представляет никакой угрозы для приватности переписки.
В случае симметричного шифрования перед собеседниками всегда стоят две важные задачи:
- выбор криптостойкого ключа;
- распределение ключа (надежный обмен).
В случае асимметричного шифрования возникает другая задача:
обмен собеседников открытыми ключами.
Иными словами, Алиса, обладая открытым ключом Боба, не может быть уверена на 100%, что этот ключ принадлежит именно Бобу.
Начнем с первого случая.
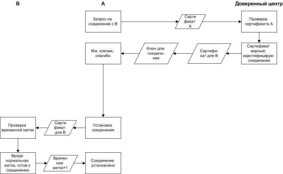
Kerberos
В 1987 г в Массачусетском технологическом институте был разработан еще один интересный протокол аутентификации: Kerberos. Сейчас эта система общедоступна и ее реализации используются в различных операционных системах, в том числе и в Windows, как метод аутентификации пользователей в домене. Существует несколько open source реализаций протокола Kerberos: например, оригинальная MIT Kerberos и Heimdal. Такое многообразие возникло из-за ограничений США на экспорт криптографических средств защиты информации. На сегодняшний день волнения вокруг MIT Kerberos уже улеглись.
Суть Kerberos состоит в следующем. Предполагается, что компьютерная сеть состоит из клиентов и сервера, причем клиентами могут быть программы и специальные службы. Kerberos хранит центральную базу данных, включающую как клиентов, так и их секретные ключи, на центральном сервере, который называется KDC (Key Distribution Center). Цель системы — идентификация клиентов и генерирование для них сеансовых ключей.
Как это работает?
Предположим, клиент A хочет получить доступ к ресурсам клиента B.
- A заходит на сервер аутентификации Kerberos, используя свой пароль.
- Сервер выдает ему сертификат, зашифрованный с помощью этого пароля. Сертификат содержит сеансовый ключ К.
- А использует К для получения второго сертификата, предназначенного для установления соединения с В. У второго сертификата обозначено время жизни и временная метка, он зашифрован на ключе B.
- Чтобы убедиться в том, что сертификат валидный, А отправляет В зашифрованную на сеансовом ключе временную метку.
- B проверяет метку, инкрементирует ее и отправляет A (опять же шифруя на сеансовом ключе), таким образом подтверждая, что тоже имеет ключ доверенного центра и готов к сеансу связи.
- А предъявляет свой сертификат B. B расшифровывает сертификат, проверяет его и подтверждает установку соединения.
Cхематичное представление принципа работы Kerberos
Систему Kerberos версии 5 поддерживает множество Unix-подобных систем: FreeBSD, Apple’s Mac OS X, Red Hat Enterprise Linux, Oracle’s Solaris, IBM’s AIX и Z/OS и так далее. При желании можно настроить аутентификацию Kerberos 5 внутри сети организации с использованием смарт-карт или сертификатов. Kerberos можно нередко встретить там, где происходит аутентификация в сети: так, например, Windows использует Kerberos при аутентификации в Active Directory и защищенном обновлении DNS адресов. IP-sec хосты тоже порой аутентифицируют друг друга через Kerberos.
Распределение ключей (надежный обмен ключами)
Другой важной задачей симметричной криптографии помимо выбора суперстойкого ключа является распределение ключей — надежный и защищенный от перехвата способ обмена ключами. При симметричном шифровании и выработке совместного ключа со своим товарищем сложные схемы ни к чему — можно использовать простой алгоритм Диффи-Хеллмана:
При симметричном шифровании и выработке совместного ключа со своим товарищем сложные схемы ни к чему — можно использовать простой алгоритм Диффи-Хеллмана:
- Я и мой товарищ знаем два абсолютно несекретных числа g и p. Я придумываю большое число a, а мой товарищ большое число b.
- Я вычисляю и отправляю товарищу.
- Товарищ вычисляет и отправляет мне.
- Я вычисляю .
- Товарищ вычисляет .
В итоге, и есть согласованный ключ.
Рассмотрим пример на небольших числах. Пусть , , мое число , а число товарища :
Если использовать достаточно большие числа a, b и p, шансов получить ключ у злоумышленника будет очень мало.
Протокол Диффи-Хеллмана в чистом виде сейчас, разумеется, нигде не используется. Однако многие протоколы аутентификации построены на его основе: модификации обмена ключами Диффи-Хеллмана можно встретить и в сетевых протоколах, таких как IPSec и TLS, и в отдельных криптографических приложениях.
А как передать ключ?
На первый взгляд, очевидно, физическим способом — нанять курьера и приставить к нему охрану. Или, например, отправить по почте России письмом первого класса. Послать сову, в конце концов. Вариантов много. Однако, если у вас не один друг или не один пользователь криптографической системы, такой метод невыгоден и неудобен. А уж если кто-то из них живет, например, в Австралии, ждать ему придется довольно долго. В масштабах современного мира такой вариант все еще возможен, но абсолютно неудобен. Криптографы долго думали, как избавиться от курьера, и решили, что неплохо было бы разработать специальные протоколы для распределения ключей.
Для знакомства с протоколами распределения ключей представим, что некой криптографической системой пользуются несколько участников. Они договорились о том, как должен выглядеть ключ шифрования, и каждый генерирует его для себя особым методом. Но тут один пользователь сказал другому (по секрету), что в системе есть нечестный участник. Каждый пользователь начал подозревать своих товарищей… и в результате ключами больше никто не обменивается.
Для решения этой проблемы — общения в условиях недоверенности — большинство протоколов распределения ключей предусматривает наличие «центра доверия». Обычно это некий центральный сервер, которому доверяют все пользователи, используя его для получения ключей и обмена ими между собой при необходимости. Конечно, если есть возможность обменяться ключами напрямую по абсолютно доверенному протоколу, будучи уверенным, что ключ принадлежит именно твоему собеднику, можно обойтись и без УЦ. В реальной жизни такие ситуации, к сожалению, почти не встречаются.
Далее в тексте мы будем рассматривать только протоколы, в которых участники сообщаются единым центром доверия.





























